乐鱼app客户端下载

欢迎光临乐鱼app客户端下载官方网站!  今天是:2022-06-26 10:10  星期日 设为首页加入收藏
当前位置:首页 > 办事指南

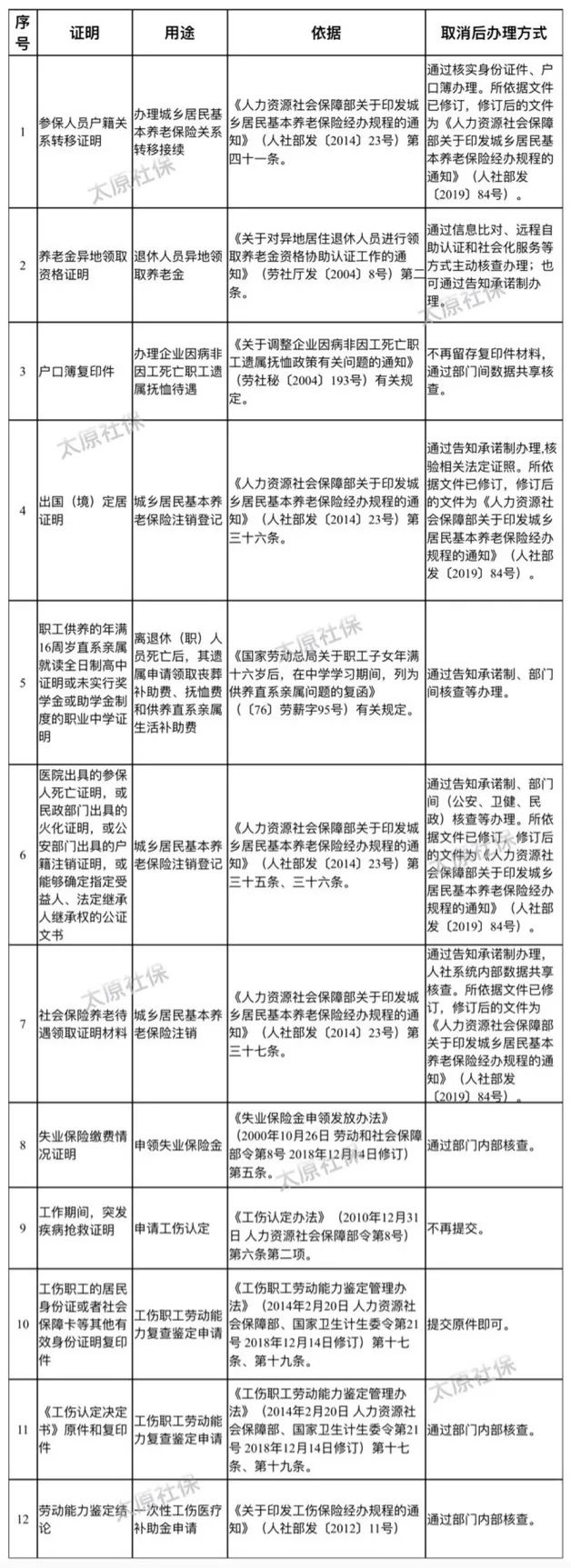
社保中心决定取消12项由规范性文件设定的证明材料

【编辑时间:2021-10-14 14:06:49 来源:太原社保 作者:乐鱼app客户端下载 浏览热度:334】

党史学习教育开展以来,中心以机构整合为契机,把服务人民的理念根植于养老保险、失业保险、工伤保险业务经办的各个环节,在了解参保单位、群众诉求的基础上,经系统优化,取消了12项社保经办服务事项中的证明材料,持续深化“放管服”改革,推动减证便民落地见效,进一步提升了企业群众办事体验感和满意度。

现将取消的证明材料予以公布。


XML 地图